SoPra Registration Manager
Zur Vergabe der SoPra-Plätze gemäß Vergabeordnung haben wir den „SoPra Registration Manager“ (Regiman) entwickelt. Diese Online-Plattform ermöglicht Studierenden, sich für SoPras zu registrieren, aber auch den Veranstaltern, die Platzvergabe sowie Gruppenzuordnung und weitere für die Organisation der Lehrveranstaltung notwendige Verwaltungsaufgaben ausführen zu können.
In Regiman wird unter dem Begriff „Registrierung“ der gesamte Prozess bezeichnet, der alle Schritte der Organisation des SoPra-Prüfungsverfahrens abbildet, von dem Antrag auf Teilnahme an einem SoPra gemäß SoPra-Vergabeordnung bis hin zur Entscheidung, ob der Prüfungsversuch erfolgreich ist.
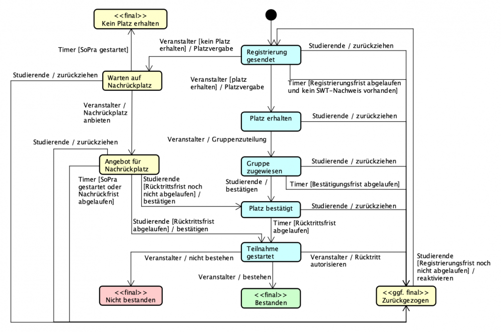
Im Folgenden sind die verschiedenen Zustände beschrieben, die eine Registrierung durchlaufen kann.
Zustände der Registrierung
Die möglichen Transitionen in andere Zustände sind jeweils in Klammern mit dem Trigger annotiert, die diese Transition auslösen können. Dies sind zum einen Nutzerrollen (d.h., Studierende oder Veranstalter) oder automatisch durch Timer ausgelöste Ereignisse.
Registrierung gesendet
Sobald der Antrag auf Teilnahme ausgefüllt und abgesendet wurde, befindet sich die Registrierung in diesem Zustand. Hier wird auf die Platzvergabe durch den Veranstalter gewartet.
WICHTIG: Es ist möglich, eine Registrierung erst einmal ohne Nachweis der bestandenen SWT-Prüfung abzuschicken. Wenn allerdings der Nachweis nicht bis zum Ende des für das jeweilige SoPra festgelegten Registrierungszeitraums hochgeladen wird, gilt die Registrierung automatisch als zurückgezogen.
Platz erhalten
Dieser Zustand bedeutet, dass im Rahmen der Platzvergabe gemäß der gebildeten Priorisierungsliste ein Platzangebot erfolgt ist. Aktuell ist seitens der/des Studierenden keine weitere Aktion erforderlich. Der Zustand dient der Information, dass man einen Platz erhalten hat.
Gruppe zugewiesen
Die Gruppenzuteilung ist erfolgt und man weiß, in welcher Gruppe man ist. Daraus ergibt sich bei SoPras während der Vorlsungszeit auch, zu welchen Zeiten die zwei wöchentlichen Gruppentreffen stattfinden. In diesem Zustand muss eine explizite Annahme des Platzes seitens der/des Studierenden erfolgen. Dies entspricht formal der Anmeldung zur Prüfung. Wird der Platz nicht im Rahmen der für dieses SoPra festgesetzten Bestätigungsfrist bestätigt, gilt der Platz als nicht in Anspruch genommen.
Warten auf Nachrückplatz
Dieser Zustand bedeutet, dass im Rahmen der Platzvergabe gemäß der gebildeten Priorisierungsliste kein Platzangebot erfolgen konnte und nun auf das Angebot eines Nachrückplatzes gewartet wird. Aktuell ist seitens der/des Studierenden keine weitere Aktion erforderlich. Das Angebot eines Nachrückplatzes erfolgt automatisch gemäß Priorisierungsliste, wenn Plätze, die anderen angeboten wurden, nicht angenommen werden.
Angebot für Nachrückplatz
Dieser Zustand bedeutet, dass (durch zurückgezogene Registrierungen) Plätze frei geworden und gemäß Priorisierungsliste ein Angebot für einen Nachrückplatz erfolgt ist. In diesem Zustand muss eine explizite Annahme des Platzes seitens der/des Studierenden erfolgen. Dies entspricht formal der Anmeldung zur Prüfung. Für die Nachrückung wurde vom Veranstalter eine Frist gesetzt, in deren Zeitraum der Platz angenommen werden muss, bevor er wieder freigegeben wird. Bei Annahme durch die/den Studierende/n gilt, sofern die für dieses SoPra festgesetzte Frist zum Rücktritt bereits verstrichen ist, der Prüfungsversuch automatisch als gestartet.
Platz bestätigt
Der angebotene Platz wurde angenommen. Wenn nicht bis zur für dieses SoPra festgesetzten Rücktrittsfrist die Registrierung noch zurückgezogen wird, gilt automatisch der Prüfungsversuch als begonnen.
Teilnahme gestartet
Mit Ablauf der Rücktrittsfrist gilt die Teilnahme am SoPra (und damit der Prüfungsversuch) als gestartet.
Kein Platz erhalten
Wenn der Antrag bis zum Start des SoPras nicht zu einem Platzangebot führt, wird die Registrierung automatisch in diesen Zustand überführt. Gemäß Vergabeordnung (§ 3 Abs. 3) werden dabei die Wartepunkte der/des Studierenden um 1 inkrementiert.
Bestanden
Das SoPra wurde bestanden und eien entsprechende Mitteilung geht an die Prüfungsverwaltung raus.
Nicht bestanden
Das SoPra wurde nicht bestanden und eine entsprechende Mitteilung geht an die Prüfungsverwaltung raus.
Rücktritt
Die Registrierung zum SoPra wurde zurückgezogen.
Download des Leistungsnachweises
Der zur Überprüfung der Voraussetzungen notwendige Leistungsnachweis muss im BOSS als PDF heruntergeladen und bei Regiman mit der Registrierung hochgeladen werden.
Studierende von Studiengängen, die bereits das Campusportal nutzen, können dort das PDF herunterladen, alternativ aber auch die Bescheinigung von BOSS verwenden, sofern SWT dort eingetragen ist.
BOSS
Klick auf "Prüfungsverwaltung"
Klick auf "Notenspiegel"
Klick auf den "Info"-Button neben dem Namen des Studiengangs
Klick auf den PDF-Button bei "Bescheinigung über bestandene Prüfungen und Module"
In dem heruntergeladenen Dokument sollte oben „ECTS-Leistungsnachweis“ stehen. Wenn dort „Übersicht über alle Leistungen“ steht, ist es das falsche Dokument
Campusportal
Klick auf "Studienservice"
Klick auf "Bescheide/Bescheinigungen"
Klick auf "Notenbescheinigung (nur bestandene Leistungen)
Informationen zur Datenverarbeitung
Regiman speichert Daten nur zum Zweck der Abwicklung des Anmelde-, Platzvergabe- und Prüfungsverfahrens für das Software-Praktikum.
Single Sign On
Für den Login wird der UniAccount über den vom ITCM bereitgestellten SSO-Dienst verwendet. Das Passwort wird dabei zu keinem Zeitpunkt an Regiman gesendet. Beim ersten Login wird mit den vom SSO übertragenen Informationen ein Account bei Regiman erstellt.
Daten werden vom ITCM im Rahmen der SSO-Authentifizierung durch sogenannte „Scopes“ übermittelt. Im folgenden werden für die von Regiman verwendeten Scopes die jeweilige Notwendigkeit der Datenverwendung erläutert.
- Der Scope „email“ enthält die E-Mail-Adresse der/des Studierenden. Diese wird zum einen für die Kommunikation benötigt, z.B. für Benachrichtigungen, dass man einen Platz erhalten hat. Zum anderen werden für alle Teilnehmenden zu Beginn des SoPras Accounts im SoPra-eigenen GitLab-Server angelegt. Hierzu wird die E-Mail-Adresse benötigt.
- Der Scope „profile“ enthält allgemeine Informationen über die Studierenden, wie zum Beispiel den Namen.
- Der Scope „tudo-stud“ enthält für die Organisation des Prüfungsverfahrens notwendige Informationen. Die Fakultätszugehörigkeit dient der Identifikation, welches Team der Prüfungsverwaltung für den/die Studierende/n zuständig ist und die Matrikelnummer wird allgemein als Identifkator für alle Leistungen im Studium verwendet.
- Der Scope „eduperson“ liefert die Zugehörigkeit zur Statusgruppe. Der SSO-Dienst steht für alle Angehörigen der TU Dortmund zur Verfügung und kann seitens des ITMC nicht so eingeschränkt werden, dass sich nur Studierende anmelden können. Daher obliegt es Regiman, zu prüfen, ob es sich bei der durch SSO authentifizierten Person um eine/n Studierende/n handelt.
SWT-Nachweis
Im Rahmen der Bewerbung auf einen Platz im SoPra ist es notwendig, dass wir die nötige Voraussetzung (d.h., die bestandene Prüfung „Softwaretechnik“) prüfen. Hierzu muss die aktuelle Leistungsübersicht (PDF) aus BOSS/Campusportal in Regiman hochgeladen werden. Dort wird automatisch überprüft, ob die bestandene SWT-Prüfung eingetragen ist. Danach wird die Datei mit einem asymmetrischen Verfahren (GPG) verschlüsselt und am Account in Regiman gespeichert. Auf dem Server befindet sich nur der öffentliche Schlüssel. Den privaten Schlüssel hat ausschließlich die*der für das SoPra zuständige Lehrende. Sollte im späteren Verlauf der Prüfungsabwicklung notwendig werden, herauszufinden, ob die automatische Validierung mit einem gefälschten Dokument getäuscht wurde, kann die verschlüsselte Datei aus Regiman heruntergeladen, lokal entschlüsselt, und im Zweifel der Betrugsversuch bzw. die Dokumentenfälschung nachgewiesen werden.
Löschung der Daten
Der Regiman-Account und alle damit verbundenen Daten (d.h., Registrierungen zu SoPras) werden gelöscht, wenn
- der/die betreffende Studierende/r das Software-Praktikum erfolgreich abgeschlossen hat, das Prüfungsergebnis in BOSS/Campusportal eingetragen ist, und eine Frist von zwei Jahren verstrichen ist.
- wenn zwei Jahre lang kein (ggf. erneuter) Antrag auf Teilnahme an einem SoPra gestellt wird. Eine Verlängerung der Speicherdauer ist gemäß Vergabeordnung auf Antrag um jeweils weitere zwei Jahre möglich.
- bei nicht aktuell laufendem Prüfungsverfahren eine Löschung durch den/die Studierende/n vorzeitig gewünscht wird.






